111
电子元器件
FT8215D
FT8215D

FT8215D 定向控制直流无刷马达驱动芯片

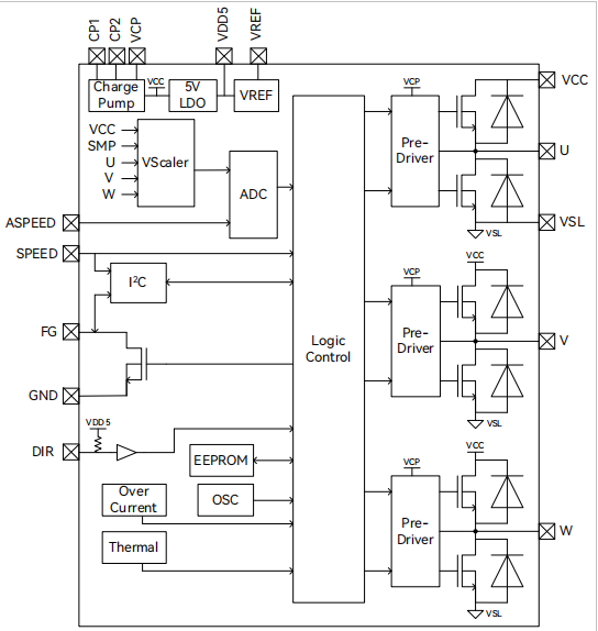
FT8215是一款三相内置MOSFET无传感器磁场定向控制直流无刷马达驱动IC。芯片高度集成,外围元器件少,电机噪声低,转矩脉动小。GUI可配置客户电机参数、启动和调速方式,并储存在内置的EEPROM。调速接口可选择模拟电压、PWM、I2C、CLOCK调节电机转速。集成转速指示功能,可通过FG引脚或I2C接口实时读取电机转速。控制方式可选择恒转速、恒电流和电压环控制。集成过流、欠压、过温、堵转、缺相等多种保护模式,睡眠电流40μA。
功能特点

特性

● 支持无传感器FOC

● 内置驱动MOSFET

● 恒转速、恒电流、电压环控制模式

● 模拟电压、PWM、I2C、CLOCK调速

● I2C接口用于电机控制和状态回

● 支持初始位置检测

● 支持顺逆风检测

● Soft-on、Soft-off

● 驱动电流平均值: 2A(FT8215Q)/ 1.2A(FT8215D)

● 内置EEPROM

● 可配置多段速度曲线

● 集成过流、欠压、过温、堵转、缺相等多种保护模式

● 正、反转自由切换

● 支持FG、RD输出


封装

DFN16

功能图
FT8215D功能图.png
应用图
FT8215D应用图.png
封装图
FT8215D封装图.png