111
电子元器件
MS35779-
MS35779-

MS35779 两相步进电机驱动芯片 可替代 (ADI) TMC2209-LA

MS35779是一款高精度、低噪声的两相步进电机驱动芯片。芯片集成了快速模式与静音模式来满足高速与低速下的不同应用。其中快速模式使用了快速电流整流,可以获得比较好的动态特性。静音模式则具有更低的噪音以及更高的效率。
功能特点

MS35779是一款高精度、低噪声的两相步进电机驱动芯片。芯片集成了快速模式与静音模式来满足高速与低速下的不同应用。其中快速模式使用了快速电流整流,可以获得比较好的动态特性。静音模式则具有更低的噪音以及更高的效率。芯片集成了堵转检测功能和基于负载检测结果的自适应电流调节功能。芯片内置功率MOSFET,长时间工作平均电流可以达到2A,峰值电流2.8A。芯片集成了欠压保护、过流保护以及过温保护。过流保护包括短地保护以及短电源保护。可以使用UART总线来设置调节驱动器以达到最好的性能,这些设置还可以通过编程固化。驱动方式采用STEP/DIR的工业标准接口,应用简单方便。


主要特点

⚫ 两相步进电机,可以达到 2.8A 的峰值电流

⚫ STEP/DIR 接口,可以选择 8、16、32 或 64 微步进

⚫ 内部 256 细分

⚫ 静音模式

⚫ 快速模式 

⚫ 堵转检测

⚫ 自适应电流调节

⚫ 低导通电阻:0.11Ω

⚫ 电压范围:4.75V ~ 29V

⚫ 电机静止自动进入省电模式

⚫ 内置检测电阻模式可选(不再需要外部检测电阻)

⚫ 单线 UART 总线以及 OTP 控制

⚫ QFN28 封装(背部散热片)


应用

⚫ 机器人,精密工业设备

⚫ 3D 打印

⚫ 监控摄像机

⚫ 云台

⚫ 医疗设备


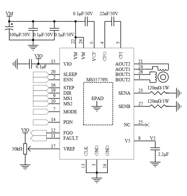
应用图
MS35779应用图.png
引脚配置
MS35779N_管脚说明.jpeg